就业信息
    湖南工程学院2025年专任教师招聘公告(92人)
    2025-03-28 21:25   审核人:   (点击数:)

    湖南工程学院2025年专任教师招聘公告



    湖南工程学院创建于1951年,坐落于一代伟人毛泽东的故乡湖南省湘潭市,学校地处长株潭城市群国家“两型社会”建设综合配套改革试验区、长株潭“智造谷”、湘江湾智能制造产业走廊核心区,是湖南省人民政府举办的本科院校,湖南省一本招生单位。学校坚守工程教育74年,积淀深厚,为国家输送了高素质应用型人才20万余名。

    学校是硕士学位授予单位、教育部首批“卓越工程师教育培养计划”实施高校、湖南省“双一流”建设高水平应用特色学院、湖南省“园林式单位”和“文明标兵校园”,现有18个教学科研单位、51个本科招生专业、2个专业硕士学位点。学校是我国最具工程应用特色的省属高校之一。工程学学科进入ESI全球前1%,工程教育改革成果获国家级教学成果二等奖。

    根据《事业单位人事管理条例》、《湖南省事业单位公开招聘人员办法》要求,结合学校工作需要,面向海内外公开招聘。现将具体招聘方案公告如下:


    一、组织领导


    在湖南省人力资源和社会保障厅指导监督下,湖南工程学院成立公开招聘工作领导小组,领导小组办公室设在人事处,具体负责招聘工作的组织、实施、协调等事宜。校纪检监察部门全程参与监督。


    二、招聘原则


    (一)坚持德才兼备、以德为先的用人标准;

    (二)坚持公开、平等、竞争、择优的原则;

    (三)坚持工作需要、人岗相适,注重综合能力和专业知识相结合。


    三、招聘条件


    (一)具有中华人民共和国国籍;

    (二)遵守中华人民共和国宪法和法律;

    (三)具有良好的品行和职业道德,学风端正,具备成为大学教师所必需的政治素质和道德素养;

    (四)具备岗位所需的专业或技能条件,岗位所要求的专业以教育部学科目录为准;

    (五)适应岗位要求的身心素质及其他条件;

    (六)岗位所需要的其他条件。

    有下列情形之一的人员,不得报名应聘:

    (一)曾因犯罪受过刑事处罚的人员或曾被开除公职的人员;

    (二)尚未解除党纪、政纪处分或正在接受纪律审查的人员;

    (三)涉嫌违法犯罪正在接受司法调查尚未作出结论的人员;

    (四)在各级各类事业单位公开招聘中因违反《事业单位公开招聘违纪违规行为处理规定》被记入事业单位公开招聘应聘人员诚信档案库,且记录期限未满的人员;

    (五)法院公布的失信被执行人或政府有关部门备忘录明确的失信情形人员;

    (六)定向到基层医疗卫生机构或学校工作,但未有效履约或未满服务期限的毕业生;

    (七)法律、政策规定不得聘用为事业单位工作人员的其他情形的人员。


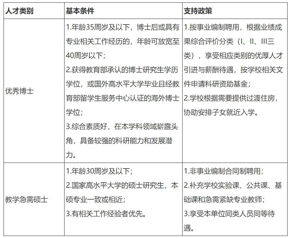
    四、岗位类别及支持政策


    图片

    支持政策补充说明:

    1. 博士到岗工作并签订服务协议后,根据科研业绩、学科专业等综合评价,享受相应待遇;

    2. 博士来校工作满一年,达到相应条件者可申请入选学校“卓越人才”支持工程计划,享受相应奖励性绩效;

    3. 博士入职后可根据相关政策申请认定讲师,两年后可申报副教授,业绩突出的博士可通过“绿色通道”申报校聘高级职称;

    4. 博士进校后鼓励加入科研团队,根据工作需要可申请博士后或出国进修、访学;

    5. 专任教师来校工作后按照学校政策享受医疗保健、子女入学等与我校同类人员同等待遇,同时还可申请由湖南省及湘潭市提供的人才引进待遇,认定为湘潭市高层次人才的,可按《莲城人才行动计划(试行)》规定享受相关优惠政策;

    6. 针对院系战略布局或急需紧缺的优秀人才,可一事一议,以“绿色通道”快速引进。


    五、引进计划及要求


    《湖南工程学院2025年专任教师招聘计划及要求》见附件。


    六、引进程序


    (一)系统报名

    应聘者可通过湖南工程学院人事处公开招聘系统(报名入口http://rszp.hnie.edu.cn/)报名(不接受其他方式报名),按要求填报个人基本信息并将身份证、学历学位证明材料(未毕业需上传学信网教育部学历证书电子注册备案表)、科研成果等相关材料电子档作为附件上传(每名应聘者限报一个岗位,多报或材料不齐,视为报名无效)。

    需在最后附件栏上传身份证、毕业证、学位证、职称证件、科研成果、学位论文等电子档。

    应聘人员所提供材料须真实有效,学历(学位)必须为国家承认的学历(学位)。出国留学人员学历应通过教育部相关部门的学历认证。博士研究生学历学位证书(学历认证)必须于2025年12月31日前取得,硕士研究生学历学位证书(学历认证)必须于2025年7月31日前取得,如有弄虚作假的,取消应聘资格。

    招聘时间为即日起至2025年12月31日。

    (二)资格审核

    根据岗位招聘条件,由湖南工程学院人才工作领导小组办公室协同各二级学院学术委员会核准核实教育背景、工作经历、任职资格、师德师风、学术业绩、学术道德、政治方向和政治立场等,对应聘人员进行资格审查,资格审查贯穿招聘工作全过程,任何环节发现应聘人员不符合岗位报名条件或提供的材料弄虚作假的,一经查实,取消应聘资格或予以解聘。

    教学急需硕士根据招聘条件确定入围考核名单,考核及面试安排的时间、地点由各学院另行通知。

    (三)组织考核

    1. 开考比例

    招聘岗位为博士研究生的,不设置开考比例。招聘教学急需硕士,报名人数与招聘计划的比例原则上不低于3:1,对确实难以形成竞争的岗位,报请人才工作领导小组同意后,根据实际情况适当降低开考比例、核减或取消岗位招聘计划。

    2. 考核方式

    根据专业特点对应聘人员采取课堂试讲、专业测试、学术访谈等方式进行选拔,按百分制折算综合成绩。

    试讲:通过资格审查的人员全部参加试讲,试讲采取授课的方式,主要测评应聘人员的专业知识和教学素养,总分100分。设置试讲成绩合格分数线75分,未达到合格分数线的,不得进入下一环节。如应聘人员都达不到合格分数线,取消招聘计划。

    面试:根据应聘同一岗位试讲成绩排名先后,按岗位招聘数1:3的比例确定入围面试人员。面试主要测评应聘人员的专业水平、语言表达、应变能力、分析能力等,总分100分。设置面试成绩合格分数线75分,未达到合格分数线的,不得进入下一环节。如应聘人员都达不到合格分数线,取消招聘计划。

    由教学院部学术委员会抽调5名及以上考官,对通过资格审查人员进行考核,确定应聘人员的考核成绩。

    应聘人员参加考试、考核须携带身份证原件。

    (四)专业能力测试

    应聘人员需现场进行专业能力测试的学科专业,测试结果纳入总成绩,并作为是否录取的重要依据。

    (五)体检

    考核、考察合格的应聘人员应根据相关规定进行体检。体检要求在学校指定的三甲级医院进行。放弃体检或体检不合格者,取消录用资格。

    (六)综合考察

    1.思想政治与师德师风考察

    坚持政治标准和学术标准相统一,通过查阅档案、座谈等方式,深入考察应聘人员的政治思想、师德师风等情况。

    2. 综合能力考察

    全面、客观、公正、科学考察应聘人员综合素质和能力水平。放弃考察或考察不合格的,取消进入下一环节资格。

    3. 从业查询

    根据相关文件规定,学校对拟聘教职员工进行准入查询,严格落实从业禁止制度。

    (七)学校研究

    专业面试及相关考核结束后,由学校人才工作领导小组审议后,报校长办公会、学校党委会审定。

    (八)公示与聘用

    根据综合成绩、体检和考察结果,经学校研究确定拟聘用人员。经审查合格,向社会进行公示,时间为7个工作日。公示无异议后,按程序办理聘用手续。


    七、联系方式


    政策咨询电话:0731-58683619(人事处刘老师、彭老师)

    学校网址:www.hnie.edu.cn

    人事处邮箱:rsc@hnie.edu.cn

    通讯地址:湖南省湘潭市福星东路88号湖南工程学院人事处

    附件:湖南工程学院2025年公开招聘专任教师岗位、计划及要求一览表

    湖南工程学院

    2025年3月27日

    息来源:湖南工程学院

    下载附件请点击“阅读原文”


    关闭窗口